Amorepacific Discovers Skin Barrier Regulator EGR3
![]() |
- At the Society for Investigative Dermatology’s e-poster talk session held on the 5th, Amorepacific announced the results of its skin barrier-related research.
- Amorepacific has discovered EGR3 and identified its epigenetic regulation mechanism through the analysis of big data in the bio field.
SEOUL, South Korea, May 13, 2021 /PRNewswire/ — Through the use of bio big data analysis technology, Amorepacific has identified the role and epigenetic mechanism of EGR3, a gene that regulates skin barrier formation. The research results were presented under the title of “Skin Barrier Formation by Epigenetic Regulation of EGR3” at the Society for Investigative Dermatology’s annual academic conference, which took place online on May 3-8. The Society for Investigative Dermatology is the most prestigious academic society in the field of skin research. In 2019, Amorepacific became the first cosmetic company in Korea to make a presentation at an event held by the academic society, with the May conference now marking the company’s second such presentation.
The skin barrier is the primary layer that protects the body from various harmful factors in the external environment. Keratinocytes in the granular layer of the epidermis play an especially important role in the proper formation and functioning of the skin barrier. Despite an abundance of existing studies on how keratinocytes differentiate and develop, finding genes that comprehensively regulate those processes had not been an easy task.
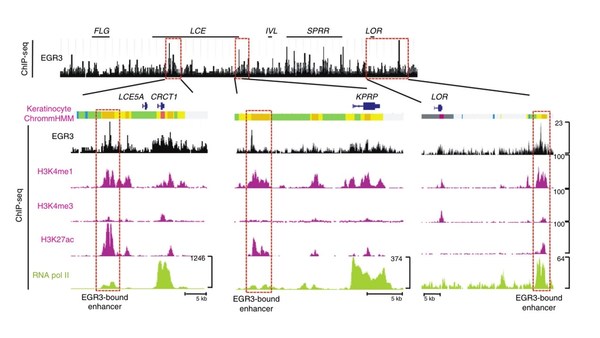
Through the research of bio big data, Dr. Kyuhan Kim at Sulwhasoo Heritage & Science Center at Amorepacific’s R&D Center discovered that EGR3, a transcription factor specifically present in the granular layer of the epidermis, is the gene that is responsible for the formation of the skin barrier. The research also confirmed that the expression of this gene had been significantly reduced in lesions associated with diseases such as atopic dermatitis and squamous cell carcinoma of the skin.
Moreover, through the use of small interfering RNA (siRNA) in an artificial skin model, the research further confirmed that when the function of EGR3 is inhibited, parakeratosis occurs leading to the inability to create a healthy skin barrier due to the reduced expression of the marker protein during the skin barrier formation process. At the same time, it was also established that in comprehensively regulating the expression of genes vital for skin barrier formation, EGR3 uses an epigenetic method involving enhancer RNA[i].
In fact, Amorepacific achieved much more than simply identifying the role of EGR3 in the barrier-forming process and its epigenetic regulation mechanism; the company also discovered that materials treated with peony root extracts selectively increase EGR3 expression in keratinocytes thereby strengthening the skin barrier. Continuing with the research, the company even went on to turn those findings into cosmetic materials.
The skin barrier is the basis of healthy skin and this research conducted by Amorepacific has great significance in that it has established a scientific basis for mitigating skin damage and for helping people maintain healthy skin. All of this has been made possible through the discovery of the genetic factor that plays a major role in skin barrier formation and the analysis of its mechanism, together with the additional feat of identifying a material that selectively reveals said genetic factor.
Based on the outcome of the research, Amorepacific’s Research Institute has developed cosmetic materials and applied them to the company’s own products. Amorepacific will continue its efforts to provide its customers better solutions based on various in-depth research for skin.
|
[i] Epigenetic regulation of EGR3 through enhancer RNA (Fig. 4e) |



